当前位置:首页>众森学堂>知识干货

​2026版 | 生成式人工智能服务合规备案指南(附PDF下载)

作者:admin | 发布时间:2026-03-17


AI浪潮席卷全球,生成式人工智能正以前所未有的速度渗透各行各业。然而,技术的“双刃剑”效应也让安全与合规成为发展的必答题。

“我们的服务到底要不要备案?”“该走备案还是登记流程?”“材料怎么准备才能通过?”“如果没做备案,到底有多大风险?”——这些问题,成为悬在许多AI企业,尤其是创业公司和业务部门头上的“达摩克利斯之剑”。

政策在迭代,监管在收紧,窗口期在缩短。在这样的大背景下,一份系统、权威、可操作的合规指引,其价值不亚于茫茫大海中的灯塔。2026年1月发布的《生成式人工智能服务合规备案指南》(以下简称《指南》),它不仅是一份政策汇编,更是一套帮助企业从“认知混沌”走向“操作清晰”的全流程实战手册。本文将带你看懂这份重磅指南的核心内容,并告诉你如何获取完整 PDF。

一、指南全景:它是什么,为何在此时诞生?

这份《指南》的来头不小。它由北京市文化娱乐法学会、北京中周法律应用研究院、北京法科智情信息技术有限公司提供支持,由深耕法律与科技交叉领域的智情日参团队撰写完成。这决定了其内容兼具法律权威性技术实操性

它的核心目的非常明确:解决企业在备案实践中面临的“看不懂、不会做、做不好、成本高”四大痛点,通过提供一套可理解、可操作、可复用的指引体系,切实降低企业的合规门槛与试错成本。

整份《指南》结构清晰,逻辑严密,共分为五大部分,构建了一个从认知到落地的完整闭环:

  1. 制度认知(总则):明确备案的适用范围、合规边界与核心术语。

  2. 发展现状:梳理中央与地方层面的“政策地图”,帮你定位自身。

  3. 流程操作:详解备案/登记的要求、难点与全流程,手把手教学。

  4. 风险控制:系统梳理未备案的法律责任与常见错误,警示风险。

  5. 工具支持:汇集法律法规、技术标准、流程示例等全套工具包。

生成式人工智能服务合规备案指南》目录节选,系统化框架一目了然:

image-20260313101058117.png

二、核心拆解:指南解决了哪些燃眉之急?

模块一:一张图看懂全国备案“政策地图”与“资金红利”

很多企业卡在第一步:面对中央和各地层出不穷的政策文件,到底该听谁的?重点在哪里?

《指南》的第二章完成了这项繁重的梳理工作。它不仅汇总了《生成式人工智能服务管理暂行办法》等中央层面的核心法规,更详细列举了北京、上海、广东、浙江、四川、江苏等超过14个省市/自治区的具体落地政策。

其巨大价值在于两点

  1. 明确监管差异:各地网信办在具体执行中可能存在细则差异,《指南》的梳理帮助企业提前知悉,避免用A地的经验去套B地的要求。

  2. 发现“真金白银”:更重要的是,《指南》清晰揭示了一个关键事实:完成备案,不仅是履行法定义务,更是获取地方政府资金支持的重要前提,甚至是直接奖励标的。

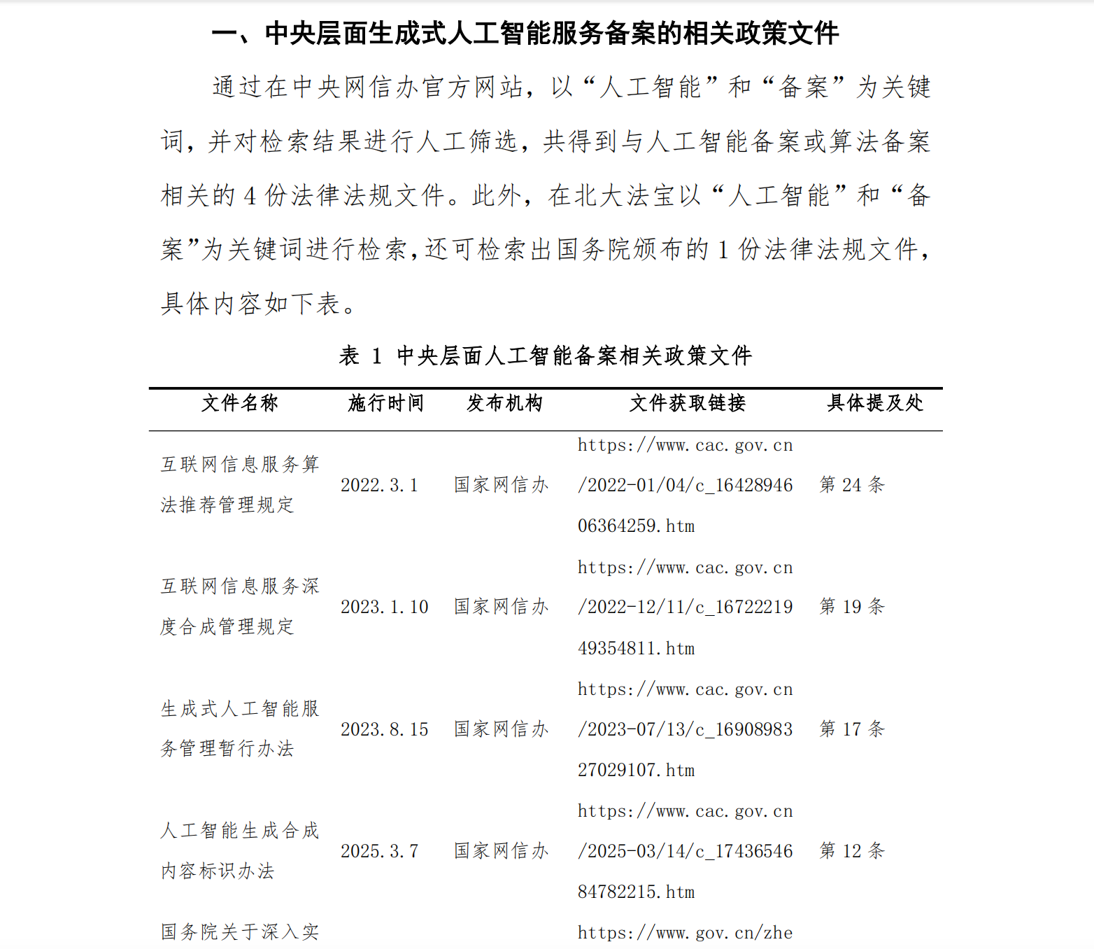
表1 中央层面人工智能备案相关政策文件(节选):

image-20260313101449598.png

图1 各省市人工智能备案政策最高支持金额TOP10:

image-20260313101601079.png

从上图可见,各地对通过备案的模型支持力度巨大。例如:

  • 北京经济技术开发区:对新增获得生成式人工智能模型备案的企业,给予一次性100万元支持。

  • 广州南沙区:对通过备案的通用大模型或垂直领域大模型,给予最高100万元一次性奖励。

  • 深圳龙华/龙岗区:对通过备案的每个模型,给予最高50万元支持,同一企业每年最高200万元

  • 浙江省多个地市、成都市武汉市等地也均有50万至500万元不等的补助或奖励。

这意味着,合规备案已经从“成本项”转向了“投资项”,甚至是“营收项”。这份《指南》就是你发现并获取这些政策红利的第一张“藏宝图”。

模块二:手把手教学:备案/登记的流程与“避坑指南”

这是《指南》最硬核、最实用的部分,直接对应企业的操作需求。

首先,厘清概念:备案 vs. 登记

这是两个最易混淆的路径。《指南》在术语界定中明确指出:

  • 生成式人工智能服务备案:针对自研或微调模型,且服务具有舆论属性或社会动员能力。需向省级网信办线下提交包括《安全自评估报告》在内的六大核心材料,流程严格,周期较长。

  • 生成式人工智能服务登记:针对直接调用已备案模型的API、未对模型本身进行再训练或微调的服务提供者。流程相对简化,无需提交安全评估报告。

选择错误,可能导致从头再来。《指南》帮助企业准确对号入座。

其次,揭秘全流程:从准备到通过的漫漫长路

备案绝非一蹴而就。《指南》第三章详细解析了从前期准备、材料编写、提交审核到后续维护的全流程,并给出了一个清晰的流程图:

image-20260313101834178.png

整个过程涉及内部多部门协同(技术、法务、数据)、详尽的自我评估与测试、与地方及中央网信办的多轮沟通,预计需要数月时间。《指南》的价值在于,它把这个“黑盒”过程透明化,给出了每个阶段的工作重点、材料清单和常见难点(如《安全评估报告》如何写得扎实、《拦截关键词列表》如何达到上万量级等),让企业心里有底,手里有谱。

最后,强烈警示:不备案的风险远超想象

“如果拖着不备,或者弄虚作假,会怎样?”《指南》第四章用一整章的篇幅给出了冰冷而清晰的答案。

它系统梳理了未履行义务的三大类型“未备案”、“漏备案”、“假备案”,并明确了对应的法律责任,包括责令改正、警告、通报批评,直至责令暂停服务

更值得警惕的是,《指南》引用了2025年的真实监管案例

image-20260313101941015.png

这些案例表明,监管已在常态化开展,对未评估备案即上线的服务,处罚措施就是下架。对于已要求整改却拒不改正、重新违规上线的,监管已开始动用《生成式人工智能服务管理暂行办法》进行立案处罚。风险已经从理论变为现实。

此外,《指南》还总结了企业常见的错误与经验,例如:

  • 误判“舆论属性”:认为只有新闻、社交平台才算,低估了自身服务的影响力。

  • 混淆“备案”与“登记”:在调用API基础上做了微调,却错误申请登记。

  • 数据来源“踩雷”:训练语料包含未脱敏的个人信息或非法爬取数据。

  • 安全评估“走过场”:报告内容空洞,与实际脱节。

这些从真实实践中提炼出的“坑”,能让后来者节省大量试错成本。

模块三:附赠“工具箱”:标准、模板与地方细则示例

如果说前几部分是“心法”,那么《指南》的第五章附录就是实实在在的“兵器库”。

这部分汇集了开展合规工作所必需的全套参考资料:

  • 中央及各部委重要政策清单

  • 生成式人工智能相关法律法规全文链接

  • 人工智能系列国家标准与行业标准(如GB/T 45288系列大模型标准、生成式AI服务安全基本要求等)

  • 生成式人工智能算法备案的线上填报流程详细图解

  • 北京、上海、广东、浙江、江苏等地的备案办理流程具体示例

这意味着,企业不必再耗费大量时间四处搜寻散落的法规和标准,一份《指南》即可作为最基础的合规资料库。

三、总结:谁该读?怎么用?

这份《指南》是写给谁的?

  • 生成式AI服务提供者:所有自研或微调模型并面向公众提供服务的企业。

  • AI技术服务支持者:为生成式AI服务提供技术支持的机构或个人。

  • 企业法务与合规团队:需要为AI业务建立合规防火墙的负责人。

  • 技术研发与产品负责人:需要从技术实现层面满足合规要求。

  • 关注AI行业的投资者与观察者:理解行业监管走向与企业的合规成本。

应该如何用它?

建议采取“总-分-总”的阅读和应用策略:

  1. 通读“总则”与“现状”:建立对备案制度的整体认知,明确自身在全国和所在地监管体系中的位置。

  2. 精读“流程”与“风险”:对照自身业务模式(备案/登记),深入研究每一步操作要求,同时将风险案例作为警示,审视自身漏洞。

  3. 善用“附录”工具库:在具体准备材料时,将附录中的法律法规、标准文本、流程示例作为随时查阅的参考手册。

在AI竞争的下半场,合规能力本身就是核心竞争力。这份《指南》的价值,绝不仅仅是帮助企业“拿到备案号”,更是引导企业构建一套覆盖数据、算法、内容全生命周期的内生安全体系。它既是应对监管的“盾牌”,也是获取信任、降低风险、乃至赢得政府支持的“通行证”。


如何获取完整指南?

限于篇幅,本文仅能为您呈现这份《2026版生成式人工智能服务合规备案指南》的部分精髓。原文中超过70页的详细政策解读、完整的材料清单模板、数十个国家标准与法规原文链接,以及京、沪、粤、江、浙等地网信办备案流程的独家细节,远非一篇文章所能涵盖。

如果您正身处AI行业,或您的企业正面临生成式AI服务的合规化挑战,这份《指南》的完整电子版将是您案头必不可少的工具书。

我们已为您准备好这份《指南》的完整PDF文件。

如需获取,请关注本公众号,并在后台对话框回复关键词:"备案指南",即可获得完整的《2026版生成式人工智能服务合规备案指南》PDF下载链接。

qrcode_for_gh_ef652e31e67a_258.jpg

让专业指南助力您的AI业务,在合规的轨道上行稳致远。

【关于众森企服】

众森企服成立于2019年,是浙江省股交中心挂牌企业及高新技术企业。在这个AI狂飙的时代,我们拥有全国百余名高级咨询顾问,为企业提供算法备案、大模型备案及AIGC相关合规资质的一站式保姆级全包服务!

🏆 众森的服务理念与承诺:

诚信:遵循客户价值观,注重结果同样关注过程,全面履约是根本。

专业:多角度入手,合理规划方案,提供最权威建议,客观解决问题。

效率:当日签约即当日审核,签约项目尽享7*24小时全年无休运营响应。

🏢 我们的全矩阵业务链:

众森不仅是AI合规专家,更是您企业全生命周期的合规管家。我们长期专注:

增值电信许可:ICP、EDI、IDC、ISP、CDN、SP等。

文化与视听许可:网络文化经营许可证、营业性演出许可证、广播电视节目制作许可证等。

企业体系与认证:国家高新企业认定、专精特新“小巨人”、ODI备案、CMMI认证等。

专注互联网咨询服务,咨询找众森,成功简单点!

扫描➕下面微信,快速办理大模型算法备案,专业的,包通过!

qr.png



上一篇:深度剖析 | AIGC产品上线需要办理什么资质?
下一篇:没有了!
极速服务通道
热门服务和内容
选择与我们合作的企业
深耕互联网咨询服务超10年,超上千家企业紧密合作

业务咨询

  • 官方微信

    官方微信

  • 商务合作

  • 官方微信

    官方微信

  • Copyright © 2019-2026 杭州众森企服科技有限公司 All Rights Reserved.
    众森企服-专业办理外资ICP许可证、网络文化经营许可证、互联网算法备案等许可业务
    专注互联网咨询服务,咨询找众森,成功简单点!专业、高效、包下证!
    公司地址:杭州市滨江区秋溢路606号 网站备案号: 浙ICP备20012051号-1
    电话咨询:13819157758